洛阳51龙凤茶楼论坛网一品楼凤qm楼论坛,ypllt.net论坛春风阁(全国信息),bhc论坛51茶馆,名媛汇app约会要先交定金吗一楼一凤论坛的最新消息今天

私募基金管理人登记

私募基金管理人登记
作为行业自律性组织,中国证券投资基金业协会(以下简称“基金业协会”)按照《私募投资基金管理人登记和基金备案办法(试行)》规定办理私募基金管理人登记及私募基金备案,对私募基金业务活动进行自律管理。本文为您讲述私募基金管理人登记及基金产品备案的要求与流程。
 
私募基金管理人登记
设立在中国境内的各类私募基金管理人 (包括中国境内的外商投资私募基金管理机构)应当根据基金业协会的规定向基金业协会申请登记并将其管理的私募基金备案在其名下。
 
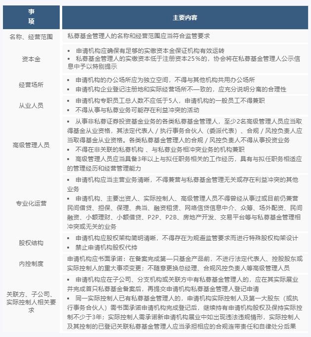
登记要求
基金业协会发布的《私募投资基金管理人登记和基金备案办法 (试行)》、《关于进—步规范私募基金管理人登记若干事项的公告》、《私募基金管理人登记须知》、《私募基金登记备案相关问题解答》、《关于私募基金管理人登记备案工作相关事宜的通知》等规定对私募基金管理人的登记要求做出了具体的规定,主要要点包括:
 
基本流程
《私募投资基金监督管理暂行办法》第七条规定了私募基金管理人应当根据基金业协会的规定,向基金业协会申请登记报送以下基本信息:
1、工商登记和营业执照正副本复印件;
2、公司章程或者合伙协议;
3、主要股东或者合伙人名单;
4、高级管理人员的基本信息;
5、基金业协会规定的其他信息。
基金业协会应当在私募基金管理人登记材料齐备后的20个工作日内,通过网站公告私募基金管理人名单及其基本情况的方式,为私募基金管理人办结登记手续。
私募基金管理人需通过基金业协会的资产管理业务综合报送平台(https://ambers.amac.org.cn)进行私募基金管理人登记。
 

私募基金产品备案

私募基金产品备案
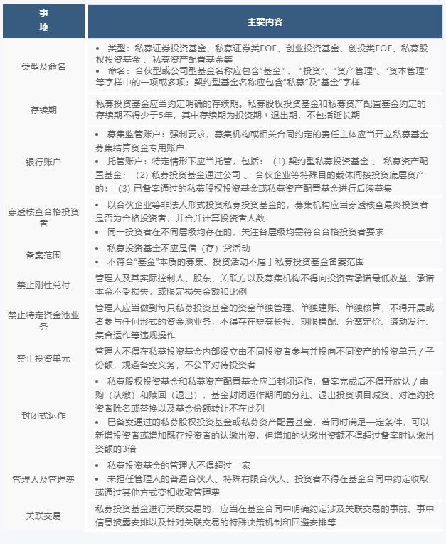
备案要求
基金备案的完成是基金顺利开展投资运作的重要前提?;鹨敌岱⒉嫉摹端侥纪蹲驶鸨赴感胫?、《关于私募基金管理人登记备案工作相关事宜的通知》 、 《私募股权 、 创业投资基金备案关注要点》等规定对私募基金管理人的登记要求做出了具体的规定,主要要点包括:
 
基本流程
《私募投资基金监督管理暂行办法》第八条规定了私募基金募集完毕,私募基金管理人应当根据基金业协会的规定,办理基金备案手续,报送以下基本信息:
1、主要投资方向及根据主要投资方向注明的基金类别;
2、基金合同、公司章程或者合伙协议。资金募集过程中向投资者提供基金招募说明书的,应当报送基金招募说明书。以公司、合3、伙等企业形式设立的私募基金 ,还应当报送工商登记和营业执照正副本复印件;
4、采取委托管理方式的,应当报送委托管理协议。委托托管机构托管基金财产的,还应当报送托管协议;
5、基金业协会规定的其他信息。
基金业协会应当在私募基金备案材料齐备后的20个工作日内,通过网站公告私募基金名单及其基本情况的方式,为私募基金办结备案手续。
私募基金管理人需通过基金业协会的资产管理业务综合报送平台 (https://ambers.amac.org.cn) 进行基金备案,私募基金管理人及私募基金产品登记备案流程如下:
 
私募股权投资基金监管与自律体系框架
 

编辑推荐:
香港家办税收优惠法案正式通过,SFO利得税宽减税率为0%
澳大利亚GST的纳税义务,澳大利亚GST消费税知多少
家族信托的发展,2021年公司信托业务主要方向

推荐

我们的优势

170+ 国家

业务覆盖170多个国家和地区

9000+ 员工

包括资深的专业领导层和拥有各相关专业资格的人员

58万+ 客户

包括财富杂志全球500强至初创公司等不同规模的企业

1万亿美元

资产行政管理规模达1万亿美元

80% 50强EPI

为80%的50强私募基金公司提供服务

~50% 全球500强企业

为《财富》杂志全球500强中50%的企业提供服务

专业人员

Kim Jenkins
首席执行官
Andrew Cherry
首席财务官
Melanie Fitzpatrick
首席目标与人事官
Tim Leung
首席技术官
John McLean
总法律顾问与首席法务官
Abdel Hmitti
集团常务董事-资金解决方案
Chris Collins
首席企业发展官
张海亮
大中华区主管,董事总经理
王晓波
大中华区运营负责人
蒋梦南
Vistra卓佳执行董事,RICHFUL瑞丰总经理

典型客户案例

Vistra卓佳 | RICHFUL瑞丰服务客户

公司:红牛
行业:饮食业
公司:奥迪

行业:汽车、引擎和动力设备、自动驾驶

公司:复星
行业:工业和建造业
公司:KEEN, Inc.
行业:服装与时装
公司:本田

行业:汽车、飞机、引擎和动力设备

公司:三菱重工

行业:工业设备, 工业和建造业, 可再生能源与环境, 机械, 运输

公司:天津轨道交通集团
行业:运输
公司:万华化学集团
行业:化工新材料
公司:诺贝尔集团
行业:建筑材料
公司:恒生电子

行业:金融软件、网络服务供应商

公司:??低?

行业:安防产品、视频处理技术、视频分析技术

公司:中国城建
行业:建筑工程

客户反馈